
LETOU国际米兰官网官方微信

LETOU国际米兰官网官方微博
招生电话:0523-86664242、80769090
联系电话:0523-80769096
传真:0523-86669508
邮编:225300
邮箱:tzxy@tzu.edu.cn
地址:江苏省泰州市济川东路93号
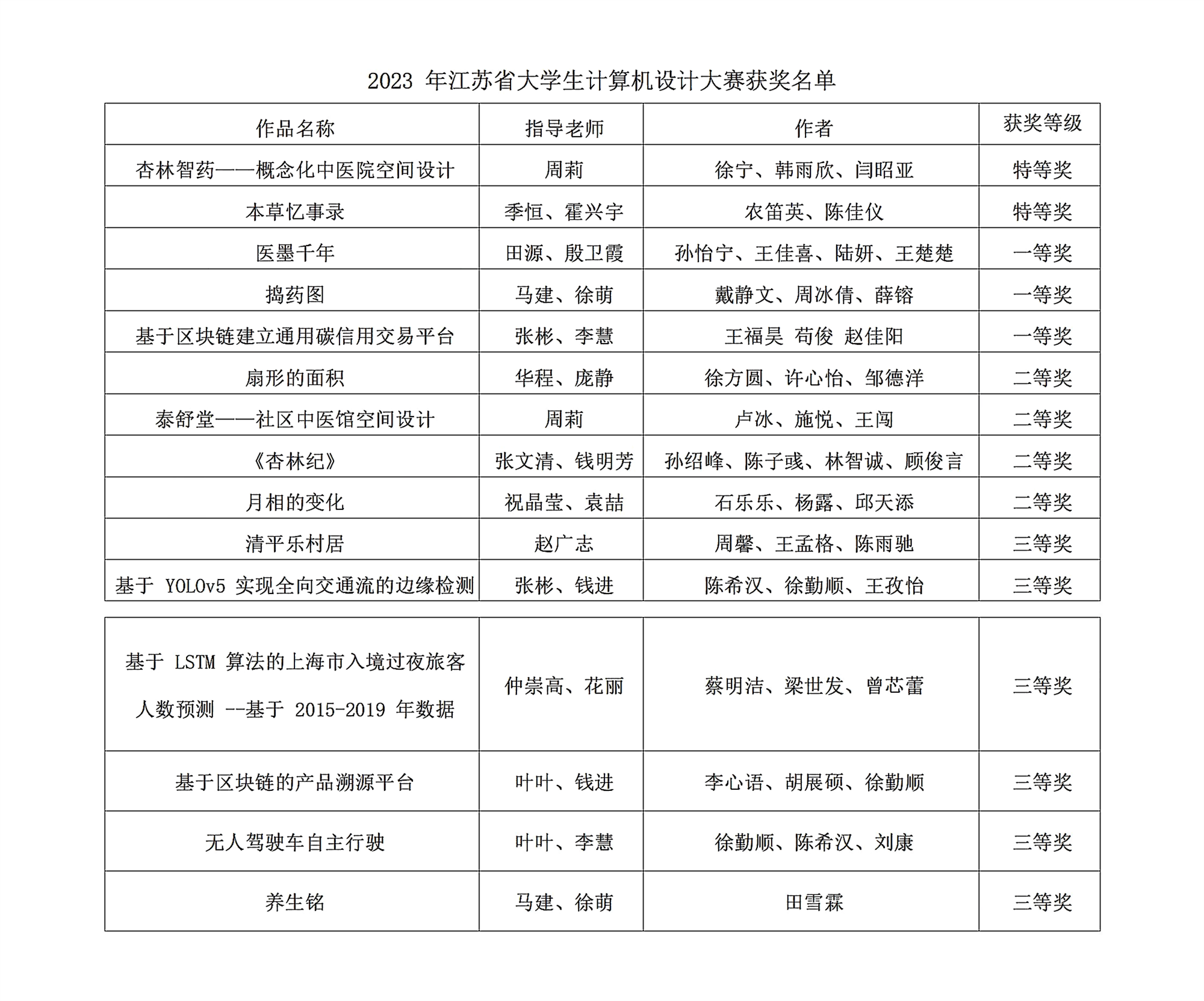
5月30日,“新大陆杯”2023 年江苏省大学生计算机设计大赛公布,米兰官网美术学院徐宁、韩雨欣和闫昭亚同学申报的作品《杏林智药——概念化中医院空间设计》(指导老师:周莉),农笛英、陈佳仪同学申报的《本草忆事录》(指导老师:季恒、霍兴宇)荣获特等奖。
本次省级赛共有南京大学、东南大学等江苏省90所本科类院校参赛,共提交作品1470件。米兰官网选送15件作品参赛,获得特等奖2项、一等奖3项、二等奖4项、三等奖6项,2名指导教师荣获优秀指导教师称号,学校获得优秀组织奖。
中国大学生计算机设计大赛是全国高校计算机科学学科和大学生计算机领域的一项盛事,是纳入全国普通高校学科竞赛排行榜的主要赛事之一。推荐入选国赛的14件作品,师生将会继续打磨作品,精心准备,争取再创佳绩。


LETOU国际米兰官网官方微信

LETOU国际米兰官网官方微博
招生电话:0523-86664242、80769090
联系电话:0523-80769096
传真:0523-86669508
邮编:225300
邮箱:tzxy@tzu.edu.cn
地址:江苏省泰州市济川东路93号