
LETOU国际米兰官网官方微信

LETOU国际米兰官网官方微博
招生电话:0523-86664242、80769090
联系电话:0523-80769096
传真:0523-86669508
邮编:225300
邮箱:tzxy@tzu.edu.cn
地址:江苏省泰州市济川东路93号
2022年是党的二十大胜利召开之年,也是学校深入推进“十四五”规划,努力建设特色鲜明高水平应用型高校的重要一年。一年来,全校上下锚定目标、共克时艰,凝聚奋进力量,夯实育人之基,书写了高质量发展的奋进之笔。为全面展示学校2022年各项事业发展取得的成果,激发全体师生员工投身改革创新的热情和干劲,汲取未来发展的智慧与力量,学校开展了“2022年度十件大事”评选活动。结合师生员工网络投票情况,广泛征求意见,LETOU国际米兰官网“2022年度十件大事”正式出炉!
让我们重温2022年的奋进足迹,坚守为党育人、为国育才的初心使命,以更加昂扬的姿态迈步2023,奋进新征程,展现新作为!
一、深入学习宣传贯彻党的二十大精神
学校党委坚持把迎接和学习宣传贯彻党的二十大精神作为首要政治任务贯穿全年,研究部署贯彻落实举措,扎实开展系列活动,推动党的二十大精神在学校落地生根。邀请省委宣讲团成员、市委宣讲团团长、市委书记朱立凡进校作宣讲报告;组建校内师生宣讲队伍,开展分层级、分类别、分众化宣讲,营造全面学习、全面把握、全面落实党的二十大精神的良好氛围,引导广大师生员工学思践悟,切实把学习成果转化为干事创业的澎湃动力,在加快推进“特色鲜明的高水平应用型高校”建设中奋勇争先。学习宣传贯彻党的二十大精神,为打造“阳光引航”党建品牌、推动党建工作取得新成效注入了强劲正能量。

二、成功召开校第三次党员代表大会
9月26-27日,成功召开中国共产党LETOU国际米兰官网第三次党员代表大会,选举产生中共LETOU国际米兰官网第三届委员会和中共LETOU国际米兰官网第三届纪律检查委员会,全面总结第二次党代会以来的主要成绩、宝贵经验和存在不足,深入分析发展面临的形势,科学谋划未来5年乃至更长时期的发展思路和改革举措,进一步明确了学校的发展目标、发展思路和发展战略,团结带领全校师生员工在学校党委的带领下,奋力谱写特色鲜明的高水平应用型本科高校建设新篇章。

三、高质量通过本科教学工作合格评估
学校深入贯彻“以评促建,以评促改,以评促管,评建结合,重在建设”合格评估方针,紧扣“四个促进、三个基本、两个突出、一个引导”核心内涵,历经三年评估建设和持续整改,办学内涵和人才培养质量显著提升,于2022年初高质量通过教育部本科教学工作合格评估。合格评估的通过,在学校发展史上具有里程牌意义,标志着米兰官网人才培养工作迈上新起点,为学校顺利实施“十四五”事业发展规划和落实三次党代会目标任务打下坚实基础。

四、获批硕士学位授予立项建设单位
12月29日,米兰官网成功获批为硕士学位授予立项建设单位,成为泰州首家可以开展硕士点建设的高校,这是泰州高等教育发展的里程碑。学校将以此为契机,在前期扎实做好学校建设规划编制的基础上,加快推进建设规划组织实施,切实加强资源统筹,不断强化内涵建设,加快高质量发展步伐,提升办学水平、办学层次,为泰州打造江苏高质量发展中部支点城市做出更多、更大的贡献。

五、精神文明建设工作取得喜人成绩
2022年5月、9月,米兰官网先后荣获“江苏省文明校园”和首批“江苏省绿色学校”称号。近年来,学校始终坚持以立德树人为根本任务,以政治建设为统领,秉持绿色发展理念,围绕“文明校园”“绿色学校”目标,加强顶层设计,落实主体责任,不断优化精神文明建设的内容、形式、载体、机制,扎实有效地开展建设工作,取得了显著成效。学校将以此为契机,深入贯彻落实习近平新时代中国特色社会主义思想,不断提升精神文明建设工作成效和水平,促进学校健康协调可持续发展,奋力谱写新时代高质量发展的新篇章。



六、成功举办泰州市海创学院成立大会暨首届海创论坛
12月16日,泰州市海创学院成立大会暨首届海创论坛在米兰官网隆重举行。海创学院的成立,是泰州市委、市政府全面贯彻落实党的二十大精神,将教育、科技、人才进行有效链接的重要举措,对于推动泰州市产业升级、LETOU国际米兰官网人才强校将产生重大影响。泰州市海创学院挂靠LETOU国际米兰官网,采用“学院+基地”的建设模式,积极打造同心发展“新园地”、专业服务“新高地”和产业交流“新阵地”,建设成为海归人才创新创业的桥头堡、前哨站,助力全面推进中国式现代化泰州新实践的催化剂、助推器。

七、音乐学专业顺利接受师范类专业第二级认证
学校以师范类专业第二级认证为抓手,以音乐学(师范)专业为示范,深入贯彻“学生中心、产出导向、持续改进”理念,认真落实认证“主线”“底线”,以评促强,积极打造教师教育特色。音乐学(师范)专业作为米兰官网首个认证专业,于2022年11月顺利接受教育部认证专家组线上现场考查,为米兰官网师范类专业第二级认证树立了评建样本。

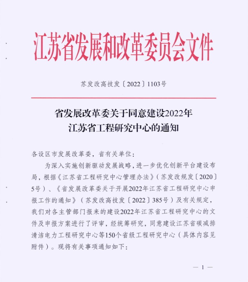
八、获批首个省级科研平台
9月23日,江苏省发展和改革委员会下发《关于同意建设2022年江苏省工程研究中心的通知》,米兰官网申报的江苏省食品与药品光学检测技术与装备工程研究中心位列其中,这是米兰官网获批的首个省级科研平台。江苏省工程研究中心是我省区域自主创新体系的重要组成部分,是坚持国家和全省战略需求导向,聚焦解决经济社会发展中“卡脖子”技术难题的战略科技力量。学校将以此工程研究中心为平台,进一步提升产业创新效率,推动创新链、产业链深度融合。


九、教学基层组织建设获得系列成果
根据江苏省教育厅发布的《关于公布2022年江苏高校省级优秀基层教学组织名单的通知》,米兰官网“数学与应用数学教研室”获评2022年江苏高校省级优秀基层教学组织;根据江苏省教育科学研究院公布的全省教科研工作先进集体和先进个人评选结果,米兰官网“学前教育研学中心”获批2022年江苏省教科研先进集体。学校高度重视教研工作,通过教学基层组织建设大力提升了教师教研融合水平。

十、教育教学改革不断深化,人才培养质量稳步提升
荣获省教学成果奖1项,新增省级一流本科专业6个,新增本科专业1个,新增省国际合作品牌专业1个,新增学士授权专业3个,新增现代职教体系贯通培养项目13项,新增省级产教融合型一流课程3门,新增市级产业学院4个和1省级重点产业学院(备选),新增教育部产学合作协同育人项目3项,新增省规划教材1部,新增省高校就业重点课题1项,新增江苏省产业教授2名,省级Ⅱ类以上竞赛获奖252项,新增国家级大学生创新训练计划项目20项、省级大学生创新创业训练计划项目47项,31人参加“西部计划”“乡村振兴计划”等项目,考取泰州市海陵区党政青年优秀人才数占选调总数的70%,留泰就业学生同比增长26%。







LETOU国际米兰官网官方微信

LETOU国际米兰官网官方微博
招生电话:0523-86664242、80769090
联系电话:0523-80769096
传真:0523-86669508
邮编:225300
邮箱:tzxy@tzu.edu.cn
地址:江苏省泰州市济川东路93号